八个重要变化
1、回避条款中将设计方改为建设方,明确检测机构应回避的对象;
2、无需取得CMA资质证书即可申报建工资质;
3、检测资质分为综合类资质和专项类资质;
4、资质证书实行电子证照,资质有效期由3年改为5年;
5、新增建设单位编制工程概预算时,检测费用要单独列支;
6、非建设单位委托的检测机构出具的检测报告不得作为工程质量验收资料;
7、明确建立信用管理制度,实行守信激励和失信惩戒;
8、检测机构及检测人员违规处罚的变化。
重要标准变化解读
1、回避条款中将设计方改为建设方,明确检测机构应回避的对象。
【解读】:新版“第十五条”,在与检测机构存在需回避的关系对象上删除了设计单位,新增了建设方,保留了施工方和监理单位,从而进一步确保检测机构的独立性和公正性。
2、无需取得CMA资质证书即可申报建工资质。
【解读】:新版“第八条”,在申请检测机构提交材料中未提及“工商营业执照、CMA资质证书、人员社保”,其核心变化是获取检测资质程序的变化,预测将由原来的“市场监督管理局处取得CMA证书+建设主管部门备案”模式变更为“建设主管部门处取得检测资质证书”。
3、检测资质分为综合类资质和专项类资质。
【解读】:将原141号令中的“检测机构资质按照其承担的检测业务内容分为专项检测机构资质和见证取样检测机构资质。”调整为综合类资质和专项类资质,首次提出了综合类资质的概念。由于具体的资质专项分类目前还未明确,因此只能通过此前的征求意见稿,预测可能参照交通部的公路水运试验检测机构的办法来执行,通过两种不同类型的资质等级促进检测机构的发展,进一步提高工程检测技术能力。
4、资质证书实行电子证照,资质有效期由3年改为5年。
【解读】:电子证照符合信息化、环保的大趋势,预测电子证照将可以直接在政府官网上查询和下载,不再发放纸质证书;资质有效期年限延长,带来复评审频次及人力物力成本的降低,鉴于57号令监管力度加严、处罚力度加大,很有可能转化为双随机监管的持续加严。
5、新增建设单位编制工程概预算时,检测费用要单独列支。
【解读】:利好检测机构,可参照已执行的“在组织编制工程概算时,建设单位应当按规定单独列支安全生产措施费用”的条款,从部令上确保了检测费用的专款专用,明确建设单位的委托检测责任,要求验收检测应由建设单位委托。
6、非建设单位委托的检测机构出具的检测报告不得作为工程质量验收资料。
【解读】:强调了验收资料中检测报告的来源合法性要求及建设方在工程质量检测活动中的主导性,规范检测委托对象,避免出现施工单位委托检测机构的不合理现象。
7、明确建立信用管理制度,实行守信激励和失信惩戒。
【解读】:信用建设大势所趋,近些年国家一直在大力推行信用建设。新版“第三十七条”有利于检测市场“诚实守信者获利、违约失信者失利”,是一种正向导向,长此以往将逐步达到净化检测市场环境、完善市场经济制度,提高建筑工程质量,促进检测市场的良性发展。
8、检测机构及检测人员违规处罚的变化。
【解读】:对检测机构的罚款金额由1万元至3万元变更为5万元至10万元;新增造成危害后果的情况,处10万元以上20万元以下罚款;新增检测机构未及时办理资质证书变更手续的处罚,处5000元以上1万元以下罚款;新增检测机构未及时提出资质重新核定申请的处罚,处1万元以上3万元以下罚款;新增了检测人员违反“第三十一条”规定行为之一的,由县级以上地方人民政府住房和城乡建设主管部门责令改正,处3万元以下罚款。这些条款均不同程度地强化“监管力度”、提高“违规违法成本”。对违反规定的检测机构处罚更加严厉,有利于检测市场的良性发展。尤其是对检测人员个人的处罚,能让检测人员的检测行为更加规范。
其他主要变化及解读
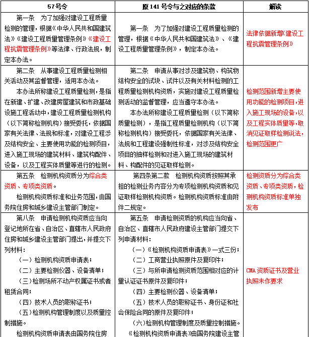
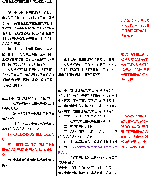
以下为57号令与原141号令的详细条款比对:






